在这波“吃喝玩乐”被“打压”的时代,恒大老板许家印的名字又被推上了焦点。你以为他是卖房的神豪,没想到现在被法院“限制消费”,这到底是怎么回事?先别急着摇头——咱们先来拆解下整个故事框架,看看这到底是场商业风暴还是“限吃限住”新政策。
先说法律角度:法院对企业高管的消费限制,实际上是一种“财务保全”手段,防止其将资产转移到异地,避免对债务人拖欠负债的款项造成“隐形泄露”。在中国,类似的案例不止一次出现——比如海航、瑞幸咖啡等企业的高管在被判刑前就会被列入消费限制名单。

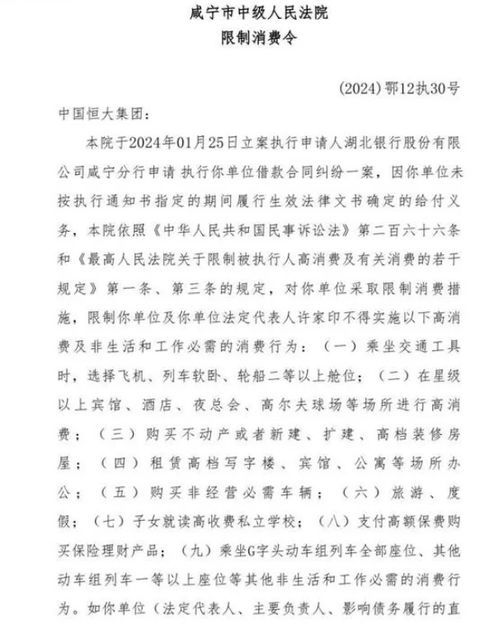
至于恒大,国家发改委曾多次介入,主要是审查其外汇管理和资本流动。后来,因为“房地产超存贷比”风险,财政部也用了一系列“防范化解重大金融风险”的手段。星光熠熠的许家印被列入“限制消费”名单,正式代表着“把他关起门来,别让他跑。”但这不是意味着他完全失去了日常消费能力,往往是对高价值消费(如豪华车、高档房、奢侈品)进行限制。
在这背后,有许多超有趣的联想。你想象一下许家印去超市买鸡蛋,柜台却投来一眼:哟,这位老板,能否先给我们打个电话?别说“脸书”,就说“淘宝”,别把钱花的太随意。于是,许大哥只能像普通人一样装作没事业头衔的买家,凭借普通的银行卡在柜台排队。这样的场景,若真成真,我们可得先把“流行短视频”摄影+直播开启,才能向粉丝展示“从亿万富翁到普通百姓,强行体验”的大手笔。
对金融界而言,限制消费实际上是为债权人提供一种“安全网”。一旦高管不再手握巨款、能将资产转移至境外,这种“分流”能力大幅削弱。 同时,也促使企业内部管理层更为审慎地对待财务信息,避免违规操作导致的更大风险。
说到这里,大家一定想问:这么一来,恒大之后该怎么运营?很多人容易想到“卖房不卖”或者“把资产打包卖”。但记得,海外套利和税务优化并非新鲜事儿,这一步骤并不是没有先例。过去,恒大曾通过设立海外子公司,在海外银行打通“高增值债券”,尝试脱离国内监管。现在这条路的“限行”已明显增多。
从另一方面角度看,许家印的限制消费也引发了“社交好康”的讨论。社交平台上,各类笑料不断:例如“恒大CEO请客价”与“国家限购价格”对比,甚至有网友戏称,许家印若想买板球球衣,还得先去申请“消费许可证”。这种互联网上的夸张说法,跟普通人每周吃汉堡的场景一样,顺畅又狂热。
在讨论金融与社会的交叉点时,永远有一个统一的主题:权力与责任。那些背负巨大债务的企业家和大型企业的运营模式,必须在“经济”的日益复杂环境中,找到合适的平衡点。制度改革、监管提升、风险优化,都是我们这个时代的座右铭。
说到这儿,某社交平台出现了一个段子,讲的是许家印听说被限制消费后,靠嘴砍电子产品“拆解”试图减少花费量。结果他一边拆手机一边对朋友说:“咱们都不如天天吃糖,别让银行发短信,先打鸭子。”这段所谓的乐观话,更像是网络生发一点儿解压效果,简直让人笑到肚子疼。
就在众人盘算到底该如何面对这场限消费风暴时,突然传来一条消息——一位网友称伪装成许家印的黑客出招,给收藏家送去一封“50块人民币的”正义提醒。那可怕的“限消费”标签在网上网传成一句口号,“如果你想让钱消失,别去买冰箱。”
好了,咱们就先停下这份“前身大佬被限制消费的八卦”,把窗口放回桌面,让你们自己去探索这个热闹又带点戏谑的商业世界。无论今天是燥热,还是突寒,别忘了隐藏自己的邮件,别让银行先给你结算。等同于给你留一条电话—20元一通,轻易“消费自由”?
(直接转到搜索栏,发现“限消费”手册其实并不难,问题出现在:你还想再写一篇跟疫情一样长的文章吗?)